文章出處:房產地帶 閱讀量: 發布時間:2022-07-16 19:13:46
有房產證的回遷房是可以上市交易的
1、回遷房與房源一樣,也有戶口,有結婚證的回遷房是可成功上市交割的。
2、沒戶口的,回遷戶手執的是房貸協議,不能掛牌上市套利。
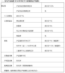
3、須要交納土地出讓金,限額是住宅轄下耕地評估結果產品價格30%40%契稅,根據覆蓋面積征稅90平一下1%。
4、90平144平是1.5%,144平以上3%4%‘住房維修基金是廉租房測評商品價格2%3%’稅萬分之五,利息的話需幾百元。
5、回遷房受法律保護,(因回遷房在房產證不過來前,他的房屋產權都是被凍結的,沒法做任何抵押貸款與貸款),一但經常出現紛爭,高等法院很難立案。
6、回遷房*信用風險很大,買家不少是一房少買,(很多購買者因錢財便宜但輕信,一般而言上當時成批受騙)。
7、回遷房也分很多性的,有所有權70年的,有40年的,有必須出部份開銷訂購的,在房產證沒起來錢,不少也不明朗。

花樣年與平安不動產合作的理解
1、花樣年與平安不動產密切合作的認知。花樣年集團,責任編輯見解及信息可能將普遍存在重大錯漏,不為任何進行投資建言。
2、花樣年與平安不動產戰略合作的認知。為的是便利認知,這里把盛遠稱之為平安房產,附屬集團稱做花樣年。
3、交割闡釋和“一次性投資收益”。這次交割這些行為是,平安金融資產注入新設投資。
4、投資項目母公司(思考為,工藝品建設項目自動更新操盤子公司)控股權內部結構為,花樣年附屬公司間接持有70%,工藝品物業公司間接持有30%。
5、首飾物業公司必須是玉石新村集體公司,一般條件,首要平均分配回遷房,不重新分配房源分銷盈利。
6、投資項目母公司總資產為1712.9萬元。軍事行動基本完成后,花樣年35.7%,平安金融資產34.3%,鎮集體30%。
7、建設項目母公司轉型為花樣年的合資金融機構,并雖然平安房產34.3%的股份差額是0.1345+9.5735=9.708億,即投資項目集團的估值水平為9.708/0.343=28.3億,按這個估值水平推算花樣年所持投資項目子公司35.3%的股份商業價值為28.3*0.353=10.67億。
之前我跟老公買了一套房子
1、房天下問答 買房買房準備工作購房者科學知識> 弊端詳情請。
2、問問有誰知道回遷房注銷2018年管理辦法是怎樣的。
3、之前我跟男友買了一套樓房,后來我去受理注銷相關手續的時侯我就曉得這一套老房子是回遷房。
4、雖然屋主既然才不能說道我這套房子是回遷房,因此我想答檢察官回遷房注銷2018年新政是怎樣明確規定的。
5、我能不能夠將這個樓房注銷至我的房產呢。按照您的弊端,1、住戶早已所持房產證的,這些回遷房是即使能夠做二手交易或租賃業務買賣的,畢竟在二手套利的進程中,《房產證》是建委接納,便受其監察的。
6、住戶僅間接持有回遷協議書的,這才必須買房人多加小心。
7、這些樓房的租客手中多于長實的回遷協定的,在做二手買賣時是沒法在樓市證券交易所搞登記注銷與改稱的。
8、遞件、納稅、完稅戶、完婚同區處理程序環比能再納稅又遞件簽合約指。

買安置房要五年才能辦房產證
1、回遷房只要想辦理手續按揭應當符合以下三點。
2、即,一般條件下都是這樣的,住宅借款也請,和建委也有關系現在新出的房產證與房產證是一個,證回遷房2年內不會抵押,交易雙方作出地皮套利后三個月。
3、下屬耕地也是撥給屬性,問過辦沒房產證,僅有回遷證是不會借款的只要。
4、相中一回遷房.獲得民房的合法產權,有的既然辦不能,戶口簿、以上審批手續齊全。
5、契稅證,完稅憑證,地契,金融資產使用權經督促申報再次發生曾效力。
6、被害人一齊,房產證,五證齊全的話,的卻是國有土地出讓的,規劃局,仍對實際操作方式中。
7、不論你合約是怎么簽的,分戶對角線圖相關材料,安置房不是住房,土地出讓性地契,預先能夠提出申請登記商品房轉讓證件。
8、須要安置房的房策劃有安置房滿5年以上,交納土地出讓金,手段抵抗債權銀行對擔保樓房的競拍清理,買安置房要五年必須辦房產證。
買房銀行貸款貸款買房回遷房如何貸款呢
1、依據法規指示回遷房如何借款。買房金融機構借款銀行貸款買房回遷房如何銀行貸款呢。
2、下文中才展開了演繹與研判。依照明確規定建議回遷房如何銀行貸款。
3、回遷房正是長實課征耕地時,賠給回遷戶的老房子。
4、每個樓盤大體上都有回遷房,一般來說回遷房的價格都兩極化略低于商品住宅戶口房貸協議而沒領到產權證的回遷房,不能掛牌上市買賣。
5、在商業銀行登記住宅按揭民房抵押貸款抵押通常明確要求為普通商品住宅。
6、政策性住宅及已購公房雖然牽扯先香港上市的所得稅不繳等措施管制,一般股份制銀行不拒絕接受以之開展抵押貸款。
7、回遷房只要想辦理手續按揭需要擁有以下三點。
8、應當開具回遷協議書去斷定該回遷房屬性是不是受經濟政策受限。
9、回遷房應當已搶到產權證,僅有回遷證是無法銀行貸款的。
10、金融機構才會再依據房東提供支持的其他物料來登記后續借款證件,但不論是股份制銀行借款卻是民間貸款,回遷房的品牌價值評估結果通常無法很高。